摘要:
圣邦微电子推出 SGM70411Q,一款带看门狗、唤醒、复位和使能功能的车规级线性稳压器。该器件可应用于汽车通用电子控制单元、座舱、车身控制、辅助驾驶(ADAS)、移动车载信息系统等应用。
正文:
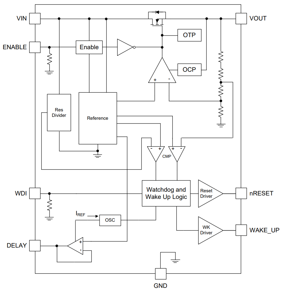
SGM70411Q 是一款具有 5V 固定输出和低静态电流的低降压线性稳压器。该器件采用用户可编程的复位(nRESET)延迟、看门狗定时器、自动唤醒功能和使能功能,同时具备过热保护和过流保护功能,并能够抑制最大幅度在 45V 以内的瞬态电压。其输出电压精度高,能够提供高达 150mA(250mA Peak)的输出电流。该器件的静态电流低,典型值为 85?A,睡眠模式下的电流通常小于 1?A,适用于微功耗控制应用。SGM70411Q 通过了 AEC-Q100 标准,适用于汽车应用,工作环境温度范围为 -40℃ 至 +125℃,并采用符合环保理念的 SOIC-8(Exposed Pad)绿色封装。

图 1 SGM70411Q 典型应用电路

图 2 SGM70411Q 功能框图
此外,我们同步推出 SGM70411Q 的工业级版本——SGM70411,期待广大用户选购。
656
