作者:安森美
在科技演进浪潮中,能源技术已逐渐成为现代产业发展的核心驱动力。从移动设备到云服务器,从电动车到智慧城市,科技产品日益强调效能、速度与可持续能源的平衡,而这一切的背后都需要更高效、更稳定的电源转换技术。
随着各种应用对能源效率与功率密度的要求不断提高,传统以硅(Silicon, Si)为基础的功率元件正面临物理与性能的极限挑战。这也促使业界开始寻求更具潜力的新型材料,其中氮化镓(Gallium Nitride, GaN)无疑是最具代表性的技术之一。本文将介绍GaN技术优势、安森美iGaN概述、VDD, LDO旁路电容等。
GaN技术优势
GaN作为一种宽禁带半导体(Wide Bandgap Semiconductor),其材料特性天然地优于硅,在多个关键指标上具备显著优势。在相同输出功率的条件下,GaN可在 MHz 等级的开关频率下工作,能显著缩小磁性元件(如变压器与电感)与滤波电容的体积,实现更高的功率密度与更小的系统尺寸。
GaN 元件具备较小的输入与输出电容,同时无反向恢复电流,能有效降低死区时间损耗(Dead Time Loss)与反向恢复损耗(Reverse Recovery Loss),使其在高频开关下仍维持高效率。虽然 GaN 的单位面积成本高于硅,但其更低的 RDS(on)使整体效率更佳,并能减少散热器面积与系统散热需求。
虽然 GaN 本身具备卓越性能,但其驱动与控制的难度较高。单纯采用分立式 GaN 所带来的设计挑战不容忽视,特别是在高频驱动、PCB 布线、EMI 控制与可靠性设计方面,难度远高于传统硅 MOSFET。为了解决上述问题,整合型 GaN(Integrated GaN,简称 iGaN) 技术应运而生。
安森美iGaN概述
本文将介绍安森美(onsemi)所推出的iGaN产品,为读者在元件选择与系统设计上提供实际参考。同时,本文针对PCB Layout 实操技巧与参考设计准则,协助设计者实际应用并优化系统效能。文章最后,提供300W高效能游戏适配器的参考设计以及实验数据。
安森美将 e-mode GaN 与栅极驱动器(Gate Driver)整合于单一封装中。这样的整合大幅减少了 PCB 上的布线长度与相关的寄生参数,使得 GaN 开关可以更快速、更稳定地运作。如图1所示,安森美的产品带来的优势包括:
- PWM信号幅度合规性: 能够兼容多种PWM信号幅度,包括3.3V、5V和10V。这使得集成GaN技术在不同的应用场景中具有更高的灵活性和适应性。而分立GaN无法满足多种PWM信号幅度的需求。
 - 6V钳位驱动保护GaN栅极氧化层: 具有6V钳位驱动功能,能够有效保护GaN栅极氧化层,防止其受到过高电压的损害。分立GaN技术则缺乏这一保护措施,可能会导致GaN栅极氧化层在高电压环境下受到损害。
 - 调节VDRV和驱动强度以驱动GaN速度: 可以根据需求调节驱动强度,以适应不同的应用要求。这使得iGaN技术在不同的应用场景中具有更高的灵活性和适应性。
 - 最小化驱动器和GaN之间的线路电感: 能够最小化驱动器和GaN之间的线路电感,这有助于提高系统的性能和可靠性。分立GaN技术则无法有效减少线路电感,可能会导致系统性能下降。
 - 噪音免疫性/CMTI评级(150+ V/ns): 具有较高的噪音免疫性和CMTI评级(150+ V/ns),这有助于提高系统的稳定性和可靠性。分立GaN技术则无法提供这一功能,可能会导致系统在高噪音环境下出现不稳定的情况。
 

图1 安森美iGaN的优势
安森美作为业界领先的 iGaN 技术供应商,其 NCP5892x系列涵盖650V/ 50mohm, 78mohm以及150mohm 范围,广泛应用于快充电源、工业电源、服务器电源模组等领域。
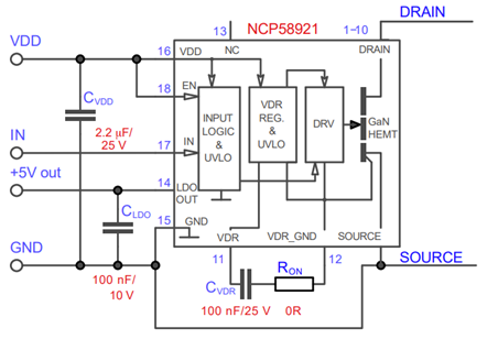
图2以NCP58921为例,呈现功能框图和引脚说明。该产品将高性能高频驱动器和 650 V、50 mΩ 氮化镓 (GaN)整合在一个开关结构中。硅驱动器和 GaN HEMT 功率开关的强大组合,相比分立式 GaN,性能更卓越。 同时,TQFN26 8 x 8 mm封装降低了电路和封装寄生效应,同时实现了更紧凑的设计。


图2 NCP58921的功能框图和引脚说明
另一方面,使用者会在给定的应用和条件下检查元件的电压应力或是系统EMI特性。原因是PCB 布局寄生电容以及电感寄生电容和电源回路杂散电感会影响开关切换的表现。NCP58921 可透过串联 RON电阻和 VDR 去耦 CVDR 电容来调整开启压摆率 (dv/dt)。
建议的 VDR 去耦电容为多层陶瓷电容器 (MLCC) X7R 材质。 CVDR电容为 100 nF,额定电压高于 25 V,可提供更好的热/电压稳定性。务必添加串联电阻 (RON),以便设定turn on slew rate并进行应用调试。建议的起始 RON值为 33 Ω。 RON电阻值取决于应用要求和工作频率,但 100 Ω 应被视为最大值。图3是调整不同的RON值,表现出不同的dv/dt。

图3 iGaN透过调整RON产生不同的 dv/dt
iGaN虽已大幅降低传统 GaN 设计在驱动与匹配上的困难,但良好的 PCB layout仍是发挥其高速、高效率特性的关键。尤其在高电压、高频率、高功率密度应用中,即便微小的布线失误,也可能引发 EMI、切换尖峰、震荡甚至元件损坏。
接下来,将以实际设计为导向,逐步说明 iGaN 的 PCB 布线原则,涵盖关键元件摆放、高频回路设计以及接地处理。
VDD, LDO旁路电容
iGaN 在高速驱动驱动过程,在栅极电容的短暂充电期间需要更高的电流。此电源电流透过内部调节器从 VDD 解偶电容 CVDD 提供,该电容用于解耦 VDD 电源电压。 CVDD 必须直接连接在 VDD 和 GND 接脚之间。 CVDD 电容应为至少 1 uF 的陶瓷电容,并尽可能靠近电源引脚,以便滤除高频操作下所有的突波。
LDO OUT 是通用稳压器的输出,用于为 5 V 数字隔离器或隔离栅极驱动器供电。此稳压器需要在 LDO OUT 和 GND 引脚之间连接陶瓷电容,以解耦输出电压。建议电容值为 100 nF,其材料应为稳定性良好的 X7R。图4为典型的半桥电路PCB布局以及元件位置,可看到CVDD位于VDD的引脚附近,LDO OUT的引脚与GND之间也有陶瓷电容。

图4 半桥架构下Layout布局
减少寄生电感
如果功率回路中的寄生电感太大,搭配iGaN极高的电流变化率 di/dt,容易产生尖峰电压,甚至导致损坏。同时,这也会产生大量辐射 EMI。如图5所示,标示了 Vbus、HB、GND 以及旁边的 bypass 陶瓷电容。我们可以看到,从 Vbus → iGaN →Switch Node →iGaN,再经由 Via 返回 GND,这整条就是高功率电流回路。为了减少寄生电感,在PCB布局时,把 iGaN 与旁路电容(MLCC)放在彼此紧邻位置,减少回路的长度。同时,使用宽铜面,并在下一层有完整 GND 作为返回路径,可形成电场与磁场的抵销。上层与内层中间的板厚越薄越好,有助于形成耦合电感来等效减少整个路径上的寄生电感。


图5 半桥架构下的高功率电流路径
减少Switch Node 寄生电容
iGaN器件具有非常低的输出电容,并且以高dv/dt快速切换,从而产生非常低的开关损耗。为了保持这种低开关损耗,必须最小化添加到(switch node)开关节点的额外电容。根据电容的公式,C=0.0886?εr?A/h
这里:
εr:是材料的介电常数,FR4 材质约为 4.5
A:是 Switch Node 与其他平面(如 GND 或 Heatsink)的重叠面积
h:是这两个导体之间的距离(通常为板厚、Dielectric)
简单来说,最小化开关节点平面与其他电源和地平面的重叠,整体形成的寄生电容 C 也会跟着下降。此外,亦可以通过以下指南来最小化开关节点的寄生电容:
1. 将功率电感器尽可能靠近iGaN器件。
2. 功率电感器必须使用单层绕组构造,以最小化绕组内电容。
3. 如果单层电感器不可行,考虑在主电感器和iGaN器件之间放置一个小电感器,以有效屏蔽GaN器件免受额外电容的影响。
4. 如果使用背面散热器,使用最少的开关节点铜覆盖面积在底层铜层上,以改善热散热。
								
								
								
782
					