• 方案介绍
  • 附件下载
  • 相关推荐
申请入驻 产业图谱

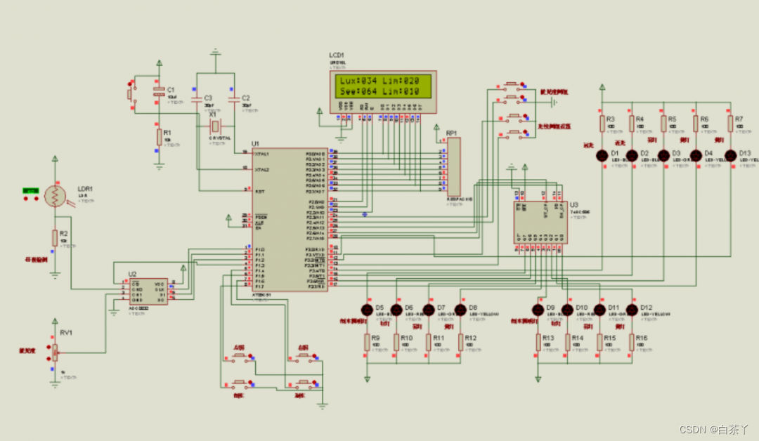
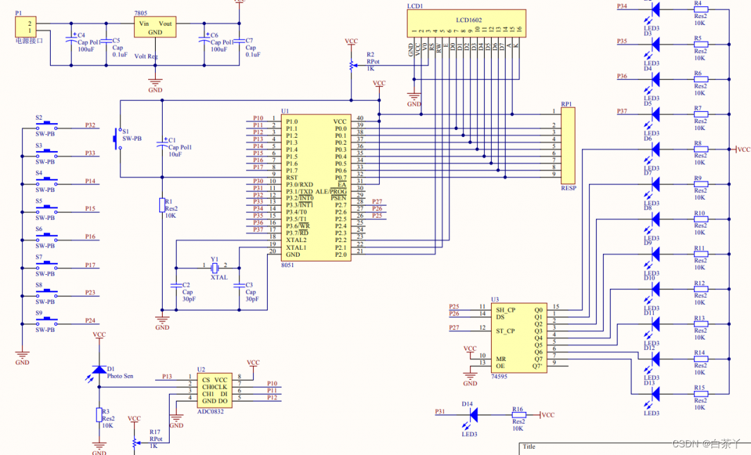
基于51单片机的车灯【光线,能见度】(仿真)

08/20 10:04
680
加入交流群
扫码加入
获取工程师必备礼包
参与热点资讯讨论

有需要资料的可了解一下.docx

共1个文件

基于51单片机的车灯【光线,能见度】(仿真)

给大家提供一些资料详细解释,有需要的自行提取,网盘地址我放在下面

链接:https://pan.baidu.com/s/1NigBeujDZTCFL0hdMiu7yg?pwd=syxp
提取码:syxp

汽车灯控制器设计

要求:

1、汽车车尾左右两侧各有四盏灯:黄灯、红灯、雾灯、倒车照明灯,前面有照明灯(远光、近光)、黄灯、雾灯。

2、白天正常行驶时照明灯都不亮,夜间行驶时两个前照明灯都亮。

3、左转弯时左侧黄灯闪亮(2Hz),右转弯时右侧黄灯闪亮。

4、汽车刹车时,两个红灯都亮。

5、能见度低或者夜间行驶时雾灯点亮。

6、倒车时红灯、倒车照明灯亮。

#include"Ds18b20.h"
float ds18b20_temp1=0,ds18b20_temp2=0;
/*******************************************************************************
* 函 数 名         : Delay1ms
* 函数功能		   : 延时函数
* 输    入         : 无
* 输    出         : 无
*******************************************************************************/

void Delay1ms(uint y)
{
	uint x;
	for( ; y>0; y--)
	{
		for(x=110; x>0; x--);
	}
}
/*******************************************************************************
* 函 数 名         : Ds18b20Init
* 函数功能		   : 初始化
* 输    入         : 无
* 输    出         : 初始化成功返回1,失败返回0
*******************************************************************************/

uchar Ds18b20Init()
{
	uchar i;
	DSPORT = 0;			 //将总线拉低480us~960us
	i = 100;	
	while(i--);//延时642us
	DSPORT = 1;			//然后拉高总线,如果DS18B20做出反应会将在15us~60us后总线拉低
	i = 0;
	while(DSPORT)	//等待DS18B20拉低总线
	{
		Delay1ms(1);
		i++;
		if(i>5)//等待>5MS
		{
			return 0;//初始化失败
		}
	
	}
	return 1;//初始化成功
}

/*******************************************************************************
* 函 数 名         : Ds18b20WriteByte
* 函数功能		   : 向18B20写入一个字节
* 输    入         : 无
* 输    出         : 无
*******************************************************************************/

void Ds18b20WriteByte(uchar dat)
{
	uint i, j;

	for(j=0; j<8; j++)
	{
		DSPORT = 0;	     	  //每写入一位数据之前先把总线拉低1us
		i++;
		DSPORT = dat & 0x01;  //然后写入一个数据,从最低位开始
		i=6;
		while(i--); //延时68us,持续时间最少60us
		DSPORT = 1;	//然后释放总线,至少1us给总线恢复时间才能接着写入第二个数值
		dat >>= 1;
	}
}
/*******************************************************************************
* 函 数 名         : Ds18b20ReadByte
* 函数功能		   : 读取一个字节
* 输    入         : 无
* 输    出         : 无
*******************************************************************************/


uchar Ds18b20ReadByte()
{
	uchar byte, bi;
	uint i, j;	
	for(j=8; j>0; j--)
	{
		DSPORT = 0;//先将总线拉低1us
		i++;
		DSPORT = 1;//然后释放总线
		i++;
		i++;//延时6us等待数据稳定
		bi = DSPORT;	 //读取数据,从最低位开始读取
		/*将byte左移一位,然后与上右移7位后的bi,注意移动之后移掉那位补0。*/
		byte = (byte >> 1) | (bi << 7);						  
		i = 4;		//读取完之后等待48us再接着读取下一个数
		while(i--);
	}				
	return byte;
}
/*******************************************************************************
* 函 数 名         : Ds18b20ChangTemp
* 函数功能		   : 让18b20开始转换温度
* 输    入         : 无
* 输    出         : 无
*******************************************************************************/

void  Ds18b20ChangTemp()
{
	Ds18b20Init();
	Delay1ms(1);
	Ds18b20WriteByte(0xcc);		//跳过ROM操作命令		 
	Ds18b20WriteByte(0x44);	    //温度转换命令
	//Delay1ms(100);	//等待转换成功,而如果你是一直刷着的话,就不用这个延时了
   
}
/*******************************************************************************
* 函 数 名         : Ds18b20ReadTempCom
* 函数功能		   : 发送读取温度命令
* 输    入         : 无
* 输    出         : 无
*******************************************************************************/

void  Ds18b20ReadTempCom()
{	

	Ds18b20Init();
	Delay1ms(1);
	Ds18b20WriteByte(0xcc);	 //跳过ROM操作命令
	Ds18b20WriteByte(0xbe);	 //发送读取温度命令
}
/*******************************************************************************
* 函 数 名         : Ds18b20ReadTemp
* 函数功能		   : 读取温度
* 输    入         : 无
* 输    出         : 无
*******************************************************************************/

void Ds18b20ReadTemp()
{
	uchar temp = 0;
	uchar tmh, tml;
	Ds18b20ChangTemp();			 	//先写入转换命令
	Ds18b20ReadTempCom();			//然后等待转换完后发送读取温度命令
	tml = Ds18b20ReadByte();		//读取温度值共16位,先读低字节
	tmh = Ds18b20ReadByte();		//再读高字节
	temp = tmh;
	temp <<= 4;
	temp += (tml>>4);
	if(temp>127)
	{	
		temp--;
		temp=~temp;
		temp=temp & 0x7f;
		ds18b20_temp1=temp;
		ds18b20_temp1=-ds18b20_temp1;
	}
	else
		ds18b20_temp1=temp;
	ds18b20_temp1=ds18b20_temp1+(tml & 0x0f)*9/15;
}



/*******************************************************************************
* 函 数 名         : Ds18b20Init
* 函数功能		   : 初始化
* 输    入         : 无
* 输    出         : 初始化成功返回1,失败返回0
*******************************************************************************/

uchar Ds18b20Init2()
{
	uchar i;
	DSPORT2 = 0;			 //将总线拉低480us~960us
	i = 100;	
	while(i--);//延时642us
	DSPORT2 = 1;			//然后拉高总线,如果DS18B20做出反应会将在15us~60us后总线拉低
	i = 0;
	while(DSPORT2)	//等待DS18B20拉低总线
	{
		Delay1ms(1);
		i++;
		if(i>5)//等待>5MS
		{
			return 0;//初始化失败
		}
	
	}
	return 1;//初始化成功
}

/*******************************************************************************
* 函 数 名         : Ds18b20WriteByte
* 函数功能		   : 向18B20写入一个字节
* 输    入         : 无
* 输    出         : 无
*******************************************************************************/

void Ds18b20WriteByte2(uchar dat)
{
	uint i, j;

	for(j=0; j<8; j++)
	{
		DSPORT2 = 0;	     	  //每写入一位数据之前先把总线拉低1us
		i++;
		DSPORT2 = dat & 0x01;  //然后写入一个数据,从最低位开始
		i=6;
		while(i--); //延时68us,持续时间最少60us
		DSPORT2 = 1;	//然后释放总线,至少1us给总线恢复时间才能接着写入第二个数值
		dat >>= 1;
	}
}
/*******************************************************************************
* 函 数 名         : Ds18b20ReadByte
* 函数功能		   : 读取一个字节
* 输    入         : 无
* 输    出         : 无
*******************************************************************************/


uchar Ds18b20ReadByte2()
{
	uchar byte, bi;
	uint i, j;	
	for(j=8; j>0; j--)
	{
		DSPORT2 = 0;//先将总线拉低1us
		i++;
		DSPORT2 = 1;//然后释放总线
		i++;
		i++;//延时6us等待数据稳定
		bi = DSPORT2;	 //读取数据,从最低位开始读取
		/*将byte左移一位,然后与上右移7位后的bi,注意移动之后移掉那位补0。*/
		byte = (byte >> 1) | (bi << 7);						  
		i = 4;		//读取完之后等待48us再接着读取下一个数
		while(i--);
	}				
	return byte;
}
/*******************************************************************************
* 函 数 名         : Ds18b20ChangTemp
* 函数功能		   : 让18b20开始转换温度
* 输    入         : 无
* 输    出         : 无
*******************************************************************************/

void  Ds18b20ChangTemp2()
{
	Ds18b20Init2();
	Delay1ms(1);
	Ds18b20WriteByte2(0xcc);		//跳过ROM操作命令		 
	Ds18b20WriteByte2(0x44);	    //温度转换命令
	//Delay1ms(100);	//等待转换成功,而如果你是一直刷着的话,就不用这个延时了
   
}
/*******************************************************************************
* 函 数 名         : Ds18b20ReadTempCom
* 函数功能		   : 发送读取温度命令
* 输    入         : 无
* 输    出         : 无
*******************************************************************************/

void  Ds18b20ReadTempCom2()
{	

	Ds18b20Init2();
	Delay1ms(1);
	Ds18b20WriteByte2(0xcc);	 //跳过ROM操作命令
	Ds18b20WriteByte2(0xbe);	 //发送读取温度命令
}
/*******************************************************************************
* 函 数 名         : Ds18b20ReadTemp
* 函数功能		   : 读取温度
* 输    入         : 无
* 输    出         : 无
*******************************************************************************/

void Ds18b20ReadTemp2()
{
	uchar temp = 0;
	uchar tmh, tml;
	Ds18b20ChangTemp2();			 	//先写入转换命令
	Ds18b20ReadTempCom2();			//然后等待转换完后发送读取温度命令
	tml = Ds18b20ReadByte2();		//读取温度值共16位,先读低字节
	tmh = Ds18b20ReadByte2();		//再读高字节
	temp = tmh;
	temp <<= 4;
	temp += (tml>>4);
	if(temp>127)
	{	
		temp--;
		temp=~temp;
		temp=temp & 0x7f;
		ds18b20_temp2=temp;
		ds18b20_temp2=-ds18b20_temp2;
	}
	else
		ds18b20_temp2=temp;
	ds18b20_temp2=ds18b20_temp2+(tml & 0x0f)*9/15;
}
  • 有需要资料的可了解一下.docx
    下载

相关推荐